线粒体通过氧化磷酸化(OXPHOS)维持细胞能量代谢和生物合成;OXPHOS的正常运转依赖于三羧酸循环(TCA)和完整的电子传递链(ETC)[1-3]。然而,不同代谢应激下线粒体代谢活性和结构稳态的调控机制及其在肿瘤进展的功能尚不明确。谷氨酰胺是几乎所有癌细胞必需的氨基酸,它为癌细胞提供氮源、非必需氨基酸,并通过线粒体谷氨酰胺分解代谢(Glutaminolysis)回补TCA循环[4,5]。根据经典的线粒体谷氨酰胺代谢通路,胞质内的谷氨酰胺首先被转运至线粒体基质,由谷氨酰胺酶(GLS)分解为谷氨酸,随后转化为α-酮戊二酸回补TCA循环[6]。谷氨酰胺摄取与利用增加是公认的肿瘤代谢特征,大量研究致力于靶向谷氨酰胺分解代谢限速酶——GLS抑制肿瘤进展,但临床效果不佳[7,8]。值得注意的是,除了线粒体谷氨酰胺分解代谢外,谷氨酰胺也可在胞质中合成谷氨酸,后者经由谷氨酸转运体1/2(GC1/2)转运进入线粒体。同时,体内环境下癌细胞可以从微环境中直接摄取谷氨酸,这种代谢可塑性一定程度上解释了靶向GLS1失败的原因。因此,在外源性谷氨酸可利用的情况下,癌细胞的生长在多大程度上依赖谷氨酰胺分解代谢仍不明确。更重要的是,癌细胞中线粒体谷氨酰胺转运(mitochondrial glutamine import, MGI)是否独立于传统分解代谢调控线粒体稳态尚待探究。
2025年12月22日,复旦大学代谢与整合生物学研究院李福明课题组在国际知名期刊Molecular Cell在线发表了题为“Mitochondrial glutamine import sustains electron transport chain integrity independent of glutaminolysis in cancer”的研究论文。该研究首次报道了肿瘤线粒体谷氨酰胺转运(MGI)独立于传统谷氨酰胺分解代谢维持电子传递链(ETC)完整性和细胞呼吸的关键功能。研究发现,阻断SLC1A5var介导的MGI而非谷氨酰胺分解代谢导致严重的线粒体功能缺陷。机制上,抑制MGI并不影响谷氨酰胺回补TCA循环,却限制了线粒体谷氨酰胺-tRNA(Gln-mt-tRNAGln)的生物合成,这是癌细胞线粒体中所有氨酰tRNA的限制因素。进一步发现,小鼠肝脏中敲除Slc1a5或在人异源移植瘤中靶向SLC1A5var,均可阻止Gln-mt-tRNAGln的生物合成和线粒体翻译,并显著抑制肿瘤生长。

图1:肿瘤线粒体谷氨酰胺转运维持电子传递链完整性的工作模式图。
首先,研究人员发现,外源添加谷氨酸可以回补GLS抑制剂Telaglenastat(CB839)对肿瘤细胞生长的抑制,却不能回补MGI抑制剂V9302引起的生长抑制(图2A,B)。同样地,外源谷氨酸可以回补GLS敲降导致的细胞增殖缺陷,却不能回补MGI基因SLC1A5var敲降引起的增殖缺陷(图2C-E)。上述结果提示线粒体谷氨酰胺转运可能存在独立于分解代谢的功能。同位素标记的谷氨酰胺示踪实验表明,敲低SLC1A5var阻断MGI并不削弱谷氨酰胺代谢流以及对TCA循环的回补,表明阻断MGI不影响谷氨酰胺分解代谢的下游功能(图2F)。

图2:线粒体谷氨酰胺转运独立于分解代谢维持细胞生长。
(A)细胞中谷氨酰胺区室化转运的分解代谢模式图。(B)对照组(DMSO)和处理组(CB839,V9302)细胞在有无外源谷氨酸添加情况下的细胞生长统计。(C-E)对照组(shCtrl)和对应基因敲低组在有无外源谷氨酸添加情况下的细胞生长统计。(F)对照组和SLC1A5var敲低组(sh1A5var)细胞在[U-13C]谷氨酰标记后衍生的13C代谢物标记百分比。
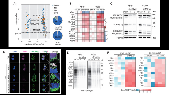
MGI如何独立于分解代谢维持癌细胞生长?研究人员首先证实阻断MGI可引起线粒体功能缺陷和代谢重塑,随后通过线粒体蛋白质组学发现抑制MGI后线粒体ETC蛋白水平显著降低(图3A),而线粒体编码基因的mRNA水平小幅升高(图3B,C),提示抑制MGI可能影响线粒体翻译。借助点击化学技术,引入带炔基蛋氨酸类似物HPG标记新合成线粒体蛋白,结合免疫荧光显示,抑制MGI后线粒体翻译显著降低(图3D)。进一步通过分离线粒体后进行体外嘌呤霉素(puromycin)掺入标记,同样发现抑制MGI后线粒体蛋白翻译水平降低(图3E)。此外,通过线粒体核糖体免疫沉淀实验证实,抑制MGI后线粒体mRNA与核糖体的结合增加,提示此时普遍呈现核糖体停顿pausing状态(图3F),与翻译受阻一致。上述结果综合表明,MGI对维持线粒体翻译和ETC完整性至关重要。

图3:线粒体谷氨酰胺转运维持线粒体翻译。
(A)火山图和饼图显示对照组与SLC1A5var敲低组A549细胞的线粒体蛋白及ETC蛋白水平变化。(B)对照组与SLC1A5var敲低组细胞线粒体自主编码蛋白的转录水平变化。(C)对照组与SLC1A5var敲低组细胞线粒体蛋白水平变化。(D)对照组与SLC1A5var敲低组细胞点击化学处理后的HPG免疫荧光染色。(E)对照组与SLC1A5var敲低组细胞的线粒体蛋白puromycin掺入标记。(F)对照组与SLC1A5var敲低组细胞的线粒体核糖体免疫共沉淀分析。
MGI抑制如何影响线粒体翻译?已知线粒体氨酰-tRNA合成需要氨基酸和对应线粒体tRNA (mt-tRNA)的共同参与,但线粒体谷氨酰-tRNA(mt-tRNAGln)的合成与其它氨基酸一步合成氨酰tRNA不同,需要EARS2和GAT两步反应(图4A)。研究人员猜想MGI抑制可能减少线粒体谷氨酰胺含量进而限制mt-Gln-tRNA氨酰化。于是,研究人员建立了一套线粒体tRNA charging assay定量比较线粒体tRNA氨酰化水平,结果发现肿瘤细胞(A549)和小鼠肝癌的mt-tRNA氨酰化水平总体上低于非肿瘤(293T)细胞和正常肝组织。重要的是,肿瘤中mt-tRNAGln氨酰化水平是所有mt-tRNA中比例最低的(图4B-C);并且抑制MGI进一步降低了mt-tRNAGln的氨酰化水平,而回补线粒体定位的谷氨酰胺合成酶(mitoGS)增加线粒体谷氨酰胺含量则可恢复mt-tRNAGln的氨酰化水平(图4D),这与线粒体编码蛋白水平回复一致。为了直接示踪胞质谷氨酰胺对mt-tRNAGln氨酰化的直接贡献,研究人员使用15N-Gln对分离的线粒体进行体外孵育, 再富集并水解mt-tRNAGln, 然后采用质谱技术定量分析15N-Gln含量。结果显示,抑制MGI后与mt-tRNAGln结合的15N-Gln丰度远低于对照(图4E)。上述结果表明,MGI决定了线粒体谷氨酰胺的水平,进而控制线粒体谷氨酰胺-tRNA的合成和线粒体翻译。
MGI为Gln-mt-tRNAGln生物合成提供谷氨酰胺这一功能在体内是否也存在呢?小鼠中介导MGI的蛋白是Slc1a5,因此研究人员利用Slc1a5flox/flox小鼠通过尾静脉注射AAV-TBG-Cre病毒在肝细胞中敲除Slc1a5,发现肝脏的ETC蛋白水平降低,mRNA水平保持不变;同时糖酵解代谢物丰度升高,TCA循环相关代谢物丰度降低;一致的是,mt-tRNAGln氨酰化显著降低(图4F),上述体外结果一致。最后,为了评估MGI在肿瘤生长中的作用,研究人员构建了MYCOE;Trp53fl/fl;Slc1a5fl/fl基因工程小鼠,通过尾静脉注射AAV-TBG-Cre病毒诱导肝癌发生。结果证实,与MYCOE;Trp53fl/fl对照小鼠相比,MYCOE;Trp53fl/fl;Slc1a5fl/fl小鼠在早期病理检查中表现出更低的肝脏肿瘤负荷,并且晚期存活时间更长(图4G)。为进一步确定靶向MGI是否抑制人类肿瘤中的线粒体翻译,研究人员对异源移植瘤模型进行了MGI抑制剂V9302处理,发现V9302显著抑制了线粒体蛋白表达和肿瘤生长(图4H)。

图4:阻断线粒体谷氨酰胺转运抑制Gln-mt-tRNAGln生物合成。
(A)线粒体谷氨酰胺tRNA氨酰化过程模式图。(B-C)293T和A549细胞的线粒体tRNA charging定量结果。(D)对照组与SLC1A5var敲低组以及回补线粒体定位谷氨酰胺合成酶组的A549细胞的线粒体tRNA charging定量结果。(E)对照组与SLC1A5var敲低组mt-tRNAGln来源15N-Gln的离子色谱图。(F)对照组(GFP)与Slc1a5敲除组(Cre)小鼠的线粒体tRNA charging定量结果。(G)对照组(MYCLSL/LSL;Trp53fl/fl)与Slc1a5敲除组(MYCLSL/LSL;Trp53fl/fl;Slc1a5fl/fl)肝癌模型小鼠的生存曲线图。(H)对照组(Veh)与MGI抑制组(V9302)的裸鼠异种移植瘤体积变化。
综上所述,本研究发现线粒体谷氨酰胺转运(MGI)决定了mt-tRNAGln的氨酰化和线粒体翻译,并在功能上支持了肿瘤生长。该工作重构了线粒体谷氨酰胺代谢通路,突出MGI功能上区别于传统谷氨酰胺分解代谢。该研究证实,阻断MGI损害线粒体电子呼吸链完整性并有效抑制肿瘤生长,这比抑制谷氨酰胺分解代谢更加有效,可能成为潜在的癌症干预新策略。
复旦大学代谢与整合生物学研究院李福明青年研究员为本文通讯作者,复旦大学代谢与整合生物学研究院朱凌志博士为本文第一作者。该研究受到科技部重点研发计划和国家自然科学基金委面上项目支持,同时得到了复旦大学人类表型组研究院刘苹羽课题组,复旦大学代谢与整合生物学研究院陈立课题组,复旦大学基础医学院李飞课题组,以及复旦大学代谢与整合生物学研究院仪器平台的大力支持。
原文链接:
https://doi.org/10.1016/j.molcel.2025.12.001
参考文献:
1. Vyas, S., Zaganjor, E., and Haigis, M.C. (2016). Mitochondria and Cancer. Cell 166, 555–566.
2. Martı´nez-Reyes, I., and Chandel, N.S. (2020). Mitochondrial TCA cycle metabolites control physiology and disease. Nat. Commun. 11, 102.
3. Monzel, A.S., Enrı´quez, J.A., and Picard, M. (2023). Multifaceted mitochondria: moving mitochondrial science beyond function and dysfunction. Nat. Metab. 5, 546–562.
4. Son, J., Lyssiotis, C.A., Ying, H., Wang, X., Hua, S., Ligorio, M., Perera, R.M., Ferrone, C.R., Mullarky, E., Shyh-Chang, N., et al. (2013). Glutamine supports pancreatic cancer growth through a KRAS-regulated metabolic pathway. Nature 496, 101–105.
5. Gao, P., Tchernyshyov, I., Chang, T.C., Lee, Y.S., Kita, K., Ochi, T., Zeller, K.I., De Marzo, A.M., Van Eyk, J.E., Mendell, J.T., et al. (2009). c-Myc suppression of miR-23a/b enhances mitochondrial glutaminase expression and glutamine metabolism. Nature 458, 762–765.
6. Altman, B.J., Stine, Z.E., and Dang, C.V. (2016). From Krebs to clinic: glutamine metabolism to cancer therapy. Nat. Rev. Cancer 16, 619–634.
7. Yang, L., Venneti, S., and Nagrath, D. (2017). Glutaminolysis: A Hallmark of Cancer Metabolism. Annu. Rev. Biomed. Eng. 19, 163–194.
8. Pavlova, N.N., and Thompson, C.B. (2016). The Emerging Hallmarks of Cancer Metabolism. Cell Metab. 23, 27–47.