糖尿病是全球性的重大健康挑战,其中β细胞功能紊乱是核心病理环节。尽管已知氨基酸参与代谢调控,然而,甘氨酸作为最简单的非必需氨基酸,调控胰岛素分泌的分子机制长期以来却尚未明确。临床大规模研究显示[1-6],2型糖尿病患者血液中甘氨酸水平普遍偏低,且与血糖浓度呈负相关,提示甘氨酸可能具有重要的血糖调控功能,但甘氨酸作用于胰岛素分泌的信号调控通路未知。
近日,复旦大学代谢与整合生物学研究院黄林章团队在Life Metabolism期刊发表题为“Glycine-GLRA1-calmodulin signaling regulates ER calcium to sustain insulin secretion and β-cell function”的研究论文,首次揭示了一条完整的甘氨酸缓解内质网应激信号通路:甘氨酸通过激活β细胞膜上的GLRA1受体,增强其与钙调蛋白的相互作用,进而维持内质网(ER)钙稳态缓解内质网应激,最终促进胰岛素生物合成和分泌。这一发现不仅从机制上解释了临床观察到的现象,还为糖尿病治疗提供了新的潜在靶点。

为了探究循环中甘氨酸与葡萄糖代谢之间的关联,研究团队首先分析了National Survey of Physical Traits cohort (NSPT)和Chiglitazar perturbed Human multiOmics ProfilE (CHiHOPE) 两大人群队列的数据。结果显示,甘氨酸水平与空腹血糖(FPG)、餐后血糖(PBG)均呈显著负相关。在使用泛过氧化物酶体增殖物激活受体(pan-PPAR)激动剂西格列扎(CG)治疗后,与安慰剂组(PB)和阳性对照西格列汀组(SP)相比,患者血糖改善的同时伴有甘氨酸水平上升,且血糖改善程度与甘氨酸水平升高幅度呈正相关(Figure 1)。由于PBG是餐后胰岛素分泌和β细胞功能的指标,这些数据表明,血液中甘氨酸水平的升高可能通过增强胰岛功能促进胰岛素释放。

Figure 1. Circulating glycine levels are inversely associated with hyperglycemia.
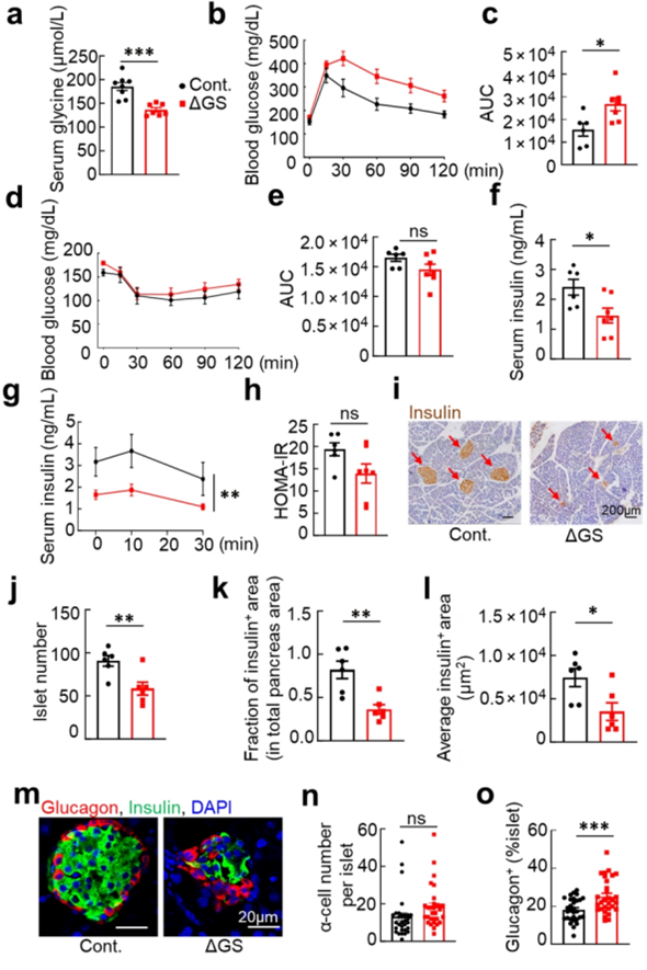
为了在动物水平进一步验证这一关联,研究人员构建了饮食干预和基因干预小鼠模型。在饮食干预实验中,喂食野生型小鼠缺乏甘氨酸和丝氨酸的高脂饮食(△GS HFD),结果发现,与对照组相比,甘氨酸缺乏小鼠表现出血清甘氨酸水平的下降、葡萄糖耐量显著受损、空腹胰岛素水平降低、葡萄糖刺激的胰岛素分泌(GSIS)受损以及胰岛数量的减少等表型(Figure 2)。在基因干预模型中,通过高表达丝氨酸羟甲基转移酶2(SHMT2)以增强内源性甘氨酸合成,研究发现全身性SHMT2过表达可提高循环甘氨酸水平,改善高脂饮食诱导的葡萄糖不耐受;此外,β细胞特异性SHMT2过表达同样能改善葡萄糖稳态,并增强胰岛结构和功能。这些结果表明,β细胞内部局部的甘氨酸合成足以独立于受外周代谢变化,直接刺激胰岛素分泌并改善血糖平衡。

Figure 2. Glycine deficiency impairs insulin secretion and exacerbates glucose intolerance.
甘氨酸通过与细胞质膜上的甘氨酸受体(GlyRs)结合发挥作用。为了阐明甘氨酸在胰岛β细胞内的分子机制,研究团队构建了β细胞特异性Glra1敲除小鼠(Glra1Δbeta)(Figure 3)。在高脂饮食刺激下,这些小鼠表现出葡萄糖耐量显著受损(Figure 3d, e)和胰岛素分泌缺陷(Figure 3l-p),而外周胰岛素敏感性(Figure 3f, g)和肝糖输出(Figure 3i, j, k)未受影响,证实了GLRA1在β细胞中的特异性作用。

Figure 3. β-cell GLRA1 is required for insulin secretion and glucose homeostasis.
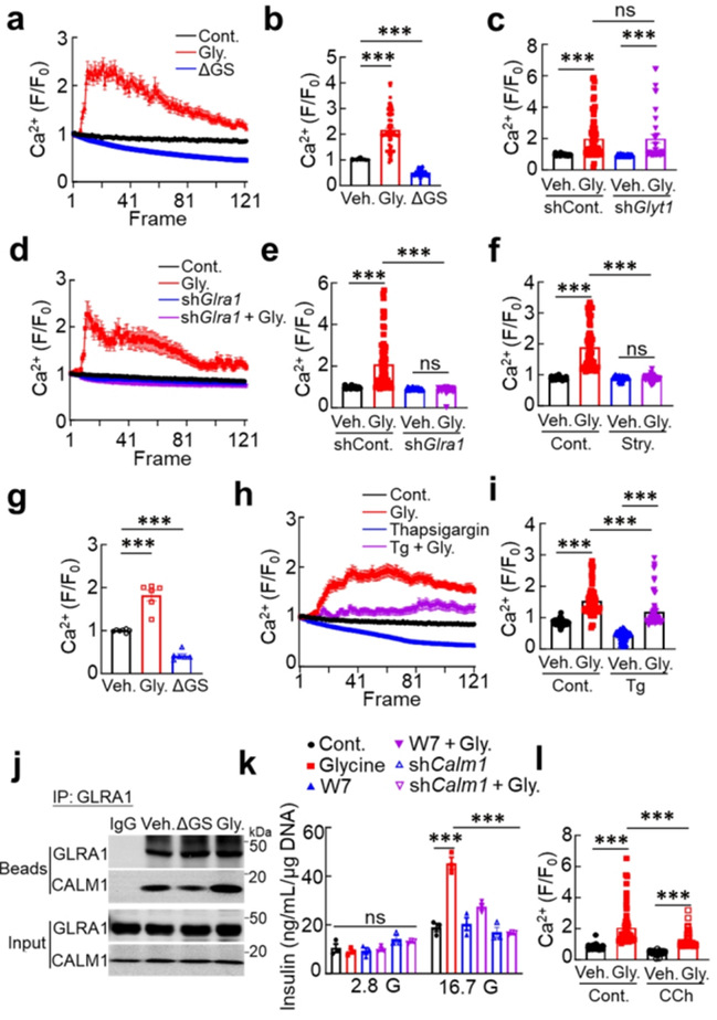
在分子机制层面,研究团队基于内质网应激可抑制胰岛素合成的报道[7],进一步探究了甘氨酸是否调节β细胞的内质网应激反应。结果发现,甘氨酸/丝氨酸缺乏显著上调内质网应激标记物CHOP、BIP和ATF6的表达,而甘氨酸补充则大幅降低这些标记物的表达。通过内质网靶向钙传感器CEPIA1er进行的实时监测显示,甘氨酸处理增强了ER钙离子信号,而GLRA1敲除或拮抗剂处理则完全阻断这一效应。免疫共沉淀实验证实,甘氨酸处理增强GLRA1与钙调蛋白的相互作用;抑制钙调蛋白后,甘氨酸诱导的ER钙离子升高和GSIS增强被完全阻断。此外,IP3受体激动剂CCh处理可逆转甘氨酸的保护作用,表明该通路通过调节IP3受体活性维持ER钙离子储存(Figure 4)。

Figure 4. GLRA1 activation enhances ER calcium levels via calmodulin.
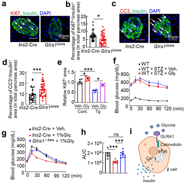
GLRA1缺失加剧了内质网应激,破坏ER钙离子动态平衡,并增加β细胞死亡,这些都是糖尿病发病机制的关键因素。在2型糖尿病中,慢性内质网应激是β细胞凋亡的主要驱动因素[8]。为了直接评估GLRA1在β细胞存活中的作用,研究人员分析了Glra1敲除小鼠的增殖和凋亡情况。结果表明,Glra1敲除小鼠β细胞增殖减少、凋亡增加,而甘氨酸处理可减轻ER应激诱导剂thapsigargin(Tg)所抑制的β细胞增殖(Figure 5);在streptozotocin(STZ)诱导的β细胞严重受损的糖尿病模型中,甘氨酸补充无法改善葡萄糖耐量,表明其作用依赖于功能性β细胞的存在。这些结果进一步强调,甘氨酸通过GLRA1介导的葡萄糖稳态调节机制是β细胞内在的,依赖于β细胞数量和功能的保持。

Figure 5. GLRA1 signaling preserves β-cell mass by promoting survival and proliferation.
最后,研究团队通过分析公开遗传和转录组数据库,评估了GLRA1在人类β细胞功能和糖尿病中的相关性。结果显示,GLRA1与2型糖尿病存在极强关联证据:其常见变异与急性胰岛素反应显著相关(P=9.96×10⁻⁵),罕见变异与HbA1c水平相关(P=0.021)。表达谱分析发现,2型糖尿病患者胰岛中GLRA1表达下调,单细胞RNA测序进一步证实GLRA1在糖尿病供体β细胞中特异性下调。这些人类遗传学证据共同支持GLRA1在糖尿病病理生理中的重要作用。
总之,该研究系统揭示了甘氨酸通过GLRA1-钙调蛋白信号轴维持ER钙稳态缓解ER应激、促进胰岛素生物合成和分泌的分子机制。通过整合人类遗传学、临床队列、动物模型和分子细胞生物学证据,不仅阐明了甘氨酸代谢信号与β细胞功能之间的因果关系,更为糖尿病治疗提供了新的靶点和策略。这一发现突出了营养感应受体在代谢稳态调控中的重要性,为理解代谢性疾病发病机制和治疗干预开辟了新视角。
原文链接:
https://doi.org/10.1093/lifemeta/loaf044
参考文献:
Wittemans LBL, Lotta LA, Oliver-Williams C, et al. Assessing the causal association of glycine with risk of cardio-metabolic diseases. Nat Commun 2019;10:1060.
Lee KS, Lee YH, Lee SG. Alanine to glycine ratio is a novel predictive biomarker for type 2 diabetes mellitus. Diabetes Obes Metab 2024;26:980-8.
Floegel A, Stefan N, Yu Z, et al. Identification of serum metabolites associated with risk of type 2 diabetes using a targeted metabolomic approach. Diabetes 2013;62:639-48.
Thalacker-Mercer AE, Ingram KH, Guo F, et al. BMI, RQ, diabetes, and sex affect the relationships between amino acids and clamp measures of insulin action in humans. Diabetes 2014;63:791-800.
Felig P, Marliss E, Cahill GF, Jr. Plasma amino acid levels and insulin secretion in obesity. N Engl J Med 1969;281:811-6.
Guasch-Ferre M, Hruby A, Toledo E, et al. Metabolomics in Prediabetes and Diabetes: A Systematic Review and Meta-analysis. Diabetes Care 2016;39:833-46.
Yong J, Johnson JD, Arvan P, et al. Therapeutic opportunities for pancreatic beta-cell ER stress in diabetes mellitus. Nat Rev Endocrinol 2021;17:455-67.
Marchetti P, Bugliani M, Lupi R, et al. The endoplasmic reticulum in pancreatic beta cells of type 2 diabetes patients.Diabetologia 2007;50:2486-94.